React 框架生命周期(类组件与函数组件)

前言

在学习任何一个框架原理之前,学习它的生命周期是非常必要的,至少可以让我们明白在什么时候该做什么事情。不至于犯一些低级错误。

React 16.8 版本正式发布了 Hook 机制,因此本文会分别讲解 Class Component 生命周期与 Function Component 生命周期。

Class Component 生命周期

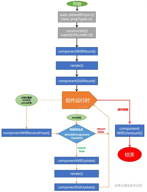
React 生命周期指的是组件从创建到卸载的整个过程,每个过程都有对应的钩子函数会被调用,它主要有以下几个阶段:

  • 挂载阶段  -  组件实例被创建和插入 DOM 树的过程
  • 更新阶段  -  组件被重新渲染的过程
  • 卸载阶段  -  组件从 DOM 树中被删除的过程

挂载阶段

这个阶段是做初始化操作,主要有这几个钩子函数:

static defaultProps

设置 props 的默认值

static defaultProps = {
  name: '子组件设置的默认props'
}

static propTypes 

props 数据类型检查

import PropTypes from 'prop-types';

static propsTypes = {
  name: PropTypes.string // 限定name为string类型
}

constructor(props) 

构造函数的作用:

  • 初始化 props and state
  • 绑定事件处理函数

    constructor(props) { super(props); this.state = {number: 0}; this.handlexxx = this.handlexxx.bind(this) }

componentWillMount() 

组件挂载前钩子**(17 版本后不推荐使用)**

由于 React 未来的版本中推出了异步渲染,DOM 被挂载之前的阶段都可以被打断重来,导致 componentWillMountcomponentWillUpdatecomponentWillReceiveProps 在一次更新中可能会被触发多次,因此那些只希望触发一次的副作用应该放在 componentDidMount 中。

这也就是为什么要把异步请求放在 componentDidMount 中,而不是放在 componentWillMount 中的原因,是为了向后兼容。

componentWillMount() {
// componentWillMount在渲染过程中可能会执行多次
}

componentDidMount() 

组件挂载成功钩子,该过程组件已经成功挂载到了真实 DOM 上。

由于在渲染过程中只执行一次,因此常用来:

  • 监听事件;
  • 获取到真实 DOM;
  • 请求后台接口。

    componentDidMount(){ fetch(‘https://api.github.com/users’).then(res=>res.json()).then(users=>{ console.log(users); this.setState({users}); }); }

更新阶段

这个阶段主要是做状态更新操作,主要有这几个钩子函数:

componentWillReceiveProps(newProps) 

父组件更新 props 钩子**(17 版本后不推荐使用)**

shouldComponentUpdate(nextProps, nextState)  

组件是否更新钩子

由于 React 父组件更新,必然会导致子组件更新,因此我们可以在子组件中通过手动对比 propsnextPropsstatenextState 来确定是否需要重新渲染子组件,如果需要则返回true,不需要则返回 false。该函数默认返回 true

 shouldComponentUpdate(nextProps, nextState) {
   console.log('Counter', nextProps, nextState);
   console.log('5. shouldComponentUpdate 询问组件是否需要更新');
   return true;
 }

componentWillUpdate()

组件更新前钩子**(17 版本后不推荐使用)**

componentDidUpdate() 

此生命周期方法在组件更新完后被调用。

  • 因为组件已经重新渲染了所以这里可以对组件中的 DOM 进行操作;
  • 在比较了 this.props 和 nextProps 的前提下可以发送网络请求。

    componentDidUpdate(prevProps, prevState, snapshot) { if (this.props.userID !== prevProps.userID) { this.fetchData(this.props.userID); } }

卸载阶段

这个阶段主要是从 DOM 树中删除组件的操作,它的钩子只有一个 componentWillUnmount 。

componentWillUnmount() 

这是 unmount 阶段唯一的生命周期,在这里进行的是善后工作:清理计时器、取消网络请求或者取消事件监听等。

老版本执行顺序图谱

image.png

17 版本生命周期

新增了两个生命周期函数:

  1. static getDerivedStateFromProps(nextProps, prevState)
  2. getSnapshotBeforeUpdate(prevProps, prevState)

删除了以下生命周期函数:

  1. componentWillMount
  2. componentWillReceiveProps
  3. componentWillUpdate

从这个版本开始,只有新的 UNSAFE_ 生命周期名称将起作用:

  1. UNSAFE_componentWillMount
  2. UNSAFE_componentWillReceiveProps
  3. UNSAFE_componentWillUpdate

static getDerivedStateFromProps(nextProps, prevState)

render 前调用,在初始挂载以及后续更新时都会被调用。

他应该返回一个对象来更新 state。如果返回 null 则不更新任何内容。

它接收两个参数,一个是传进来的 nextProps 和之前的 prevState

static getDerivedStateFromProps(nextProps, prevState){
  console.log('getDerivedStateFromProps',nextProps,prevState);
  return null;
}

getSnapshotBeforeUpdate(prevProps, prevState)

在更新阶段 render 后挂载到真实 DOM 前进行的操作,它使得组件能在发生更改之前从 DOM 中捕获一些信息。此组件返回的任何值将作为 componentDidUpdate 的第三个参数。

  getSnapshotBeforeUpdate(prevProps, prevState){
    return "getSnapshotBeforeUpdate";
  }

  // 组件更新成功钩子
  componentDidUpdate(prevProps, prevState, snapshot) {
    console.log(snapshot); // "getSnapshotBeforeUpdate"
  }

17 版本执行顺序图谱: image.png

生命周期网站查询链接

以上就是 Class 组件的生命周期函数以及使用方法,然而不论 Class 组件多好用,我们已经拥抱 Hooks。

Function Component 生命周期

Function Component 是更彻底的状态驱动抽象,甚至没有 Class Component 生命周期的概念,只有一个状态,而 React 负责同步到 DOM。

回顾下在 Class Component 的数据请求:

  1. componentDidMount 初始化发请求;
  2. componentDidUpdate 判断参数是否变化,变化就调用请求函数重新请求数据;
  3. componentWillUnmount 生命周期取消发送请求。

那么在函数组件中我们该如何做呢?答案是 useEffect 。

useEffect

useEffect 就是一个 Effect Hook ,给函数组件增加了操作副作用的能力。它跟 class 组件中的 componentDidMount 、 componentDidUpdate  和 componentWillUnmount 具有相同的用途,只不过被合并成了一个 API。

useEffect 做了什么:

  • 使用 useEffect 相当于告诉 React 组件需要在渲染后执行某些操作,React 将在执行 DOM 更新之后调用它。
  • React 保证了每次运行 useEffect 的时候,DOM 已经更新完毕。

Class 组件 Demo:

class Example extends React.Component {
  constructor(props) {
    super(props);
    this.state = {
      count: 0
    };
  }

  componentDidMount() {
    document.title = `You clicked ${this.state.count} times`;
  }
  componentDidUpdate() {
    document.title = `You clicked ${this.state.count} times`;
  }

  render() {
    return (
      <div>
        <p>You clicked {this.state.count} times</p>
        <button onClick={() => this.setState({ count: this.state.count + 1 })}>
          Click me
        </button>
      </div>
    );
  }
}

Function Component 重写该案例:

import React, { useState, useEffect } from 'react';

function Example() {
  const [count, setCount] = useState(0);

  // 相当于 componentDidMount 和 componentDidUpdate:
  useEffect(() => {
    // 使用浏览器的 API 更新页面标题
    document.title = `You clicked ${count} times`;
  });

  return (
    <div>
      <p>You clicked {count} times</p>
      <button onClick={() => setCount(count + 1)}>
        Click me
      </button>
    </div>
  );
}

需要清除的 effect

在 class 组件中,我们去监听原生 DOM 事件时,会在 componentDidMount 这个生命周期中去做,因为在这里可以获取到已经挂载的真实 DOM。我们也会在组件卸载的时候去取消事件监听避免内存泄露。那么在 useEffect 中该如何实现呢?

useEffect(() => {
  function handleClick(status) {
    document.title = `You clicked ${count} times`;
  }
  
  document.body.addEventListener("click",handleClick,false);
 
  return function cleanup() {
    document.body.removeEventListener("click",handleClick,false);
  };
});

通过在 useEffect 中返回一个函数,它便可以清理副作用。

清理规则是:

  • 首次渲染不会进行清理,会在下一次渲染,清除上一次的副作用;
  • 卸载阶段也会执行清除操作。

Dependencies

useEffect 中我们会去请求后台数据,通过前面的学习我们也了解到每次更新组件时我们都会再次去执行 useEffect ,但其实我们并不需要每次更新组件都发送请求。那么碰到这样的问题如何处理呢?

回顾上面是不是类似于 componentDidUpdate 中发送请求呢?直觉是对的,在componentDidUpdate 中我们是通过判断参数是否变化来避免每次都发送请求,那么在 useEffect hook 中我们也是异曲同工,通过第二个参数是否发生变换来决定是否重复执行,如果第二参数为空数组,则表示只在初始化执行一次,后续更新不会再次调用。

useEffect(() => {
  fetchData(instanceId){...}
  
  fetchData(instanceId);
}, [instanceId]);

上面例子是通过 fetchData 函数去请求后台数据,具体函数体我们就省略了,然后你会发现useEffect 的第二个参数添加了一个数组,其中添加了一个参数 instanceId,它表示只有当instanceId 变化时,我们才去再次执行 useEffect。这样就可以避免我们多次请求后台数据。

当然我们的依赖项还可以传入一个空数组,就表示只在初始化时执行一次:

useEffect(() => {
  fetchData(instanceId){...}
  
  fetchData(instanceId);
}, []);

useCallback

const memoizedCallback = useCallback(
  () => {
    doSomething(a);
  },
  [a],
);

把内联回调函数及依赖项数组作为参数传入 useCallback ,它将返回该回调函数的 memoized 版本,该回调函数仅在某个依赖项改变时才会更新。

通俗来讲当参数 a 发生变化时,会返回一个新的函数引用赋值给 memoizedCallback 变量,因此这个变量就可以当做 useEffect 第二个参数。这样就有效的将逻辑分离出来。

function Parent(){
const [query,setQuery] = useState('q');
  const fetchData = useCallback(()=>{
  ...省略函数体的具体实现
  },[query]);
  return <Child fetchData={fetchData} />
}
  
function Child({fetchData}){
  const [data,setData] = useState(null);
useEffect(()=>{
  fetchData().then(setData);
  },[fetchData])
}

经过 useCallback 包装过的函数可以当作普通变量作为 useEffect 的依赖。 useCallback做的事情,就是在其依赖变化时,返回一个新的函数引用,触发 useEffect 的依赖变化,并激活其重新执行。

现在我们不需要在 useEffect 依赖中直接对比 query 参数了,而可以直接对比 fetchData 函数。useEffect 只要关心 fetchData 函数是否变化,而 fetchData 参数的变化在 useCallback 时关心,能做到 依赖不丢、逻辑内聚,从而容易维护。

小结

本文通过讲解 Class ComponentFunction Component分别的生命周期函数,让我们可以更加深入的理解 React 的运行原理。并且生命周期也是面试中常见问题,因此我们需要熟练掌握。

https://juejin.cn/post/6871728918643081230